Thursday February 2026

হটলাইন

সেবা এবং ধাপ

নং শিরোনাম সেবার ধাপ কার্যকলাপ
  
সায়রাত মহাল ব্যবস্থাপনা দেখুন
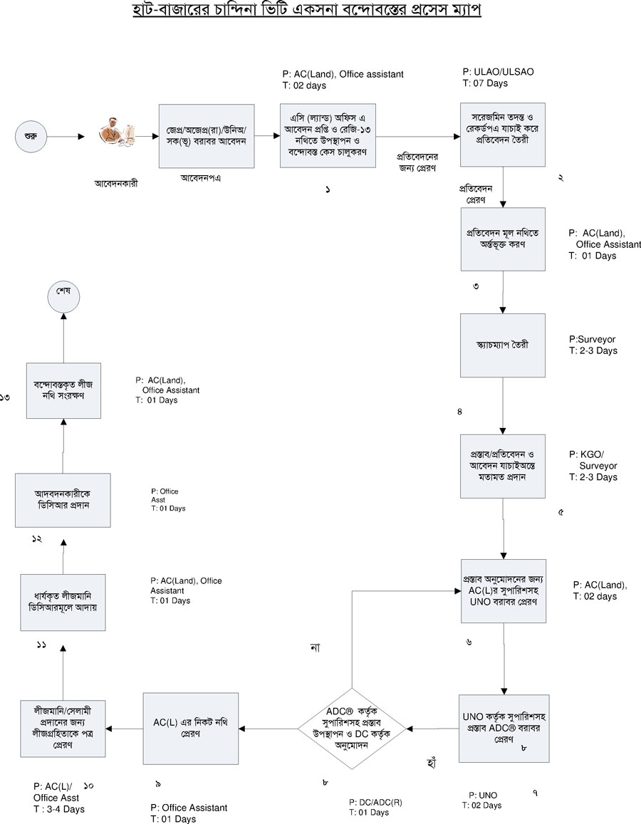
হাট বাজারে অবস্থিত চান্দিনা ভিটি একসনা বন্দোবস্ত দেখুন
অকৃষি খাস জমি বন্দোবস্ত পাবার ক্ষেত্রে সেবা ও ধাপ দেখুন
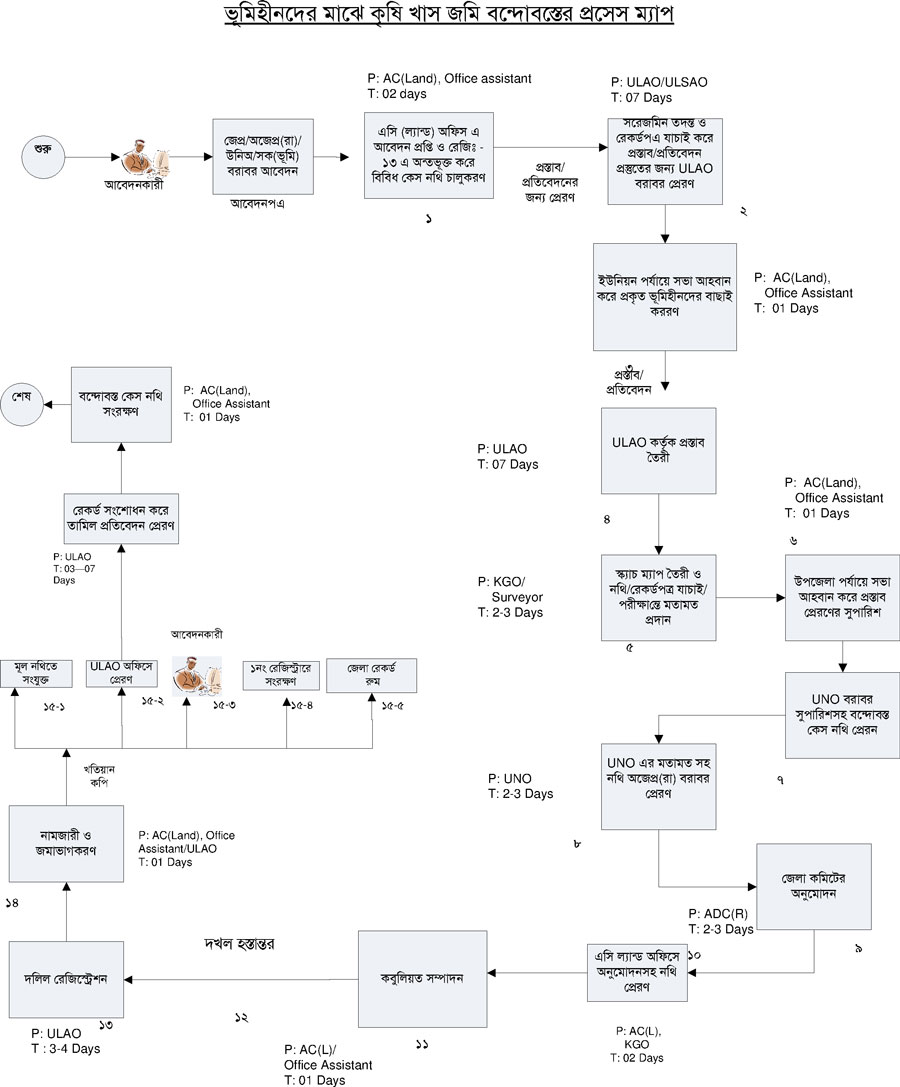
কৃষি খাস জমি বন্দোবস্ত পাবার ক্ষেত্রে সেবা ও ধাপ দেখুন
নামজারী মামলার সেবা ও ধাপ দেখুন
দেখছেন ১ থেকে ৫ পর্যন্ত, মোট ৫ এন্ট্রি

এক্সেসিবিলিটি

স্ক্রিন রিডার ডাউনলোড করুন